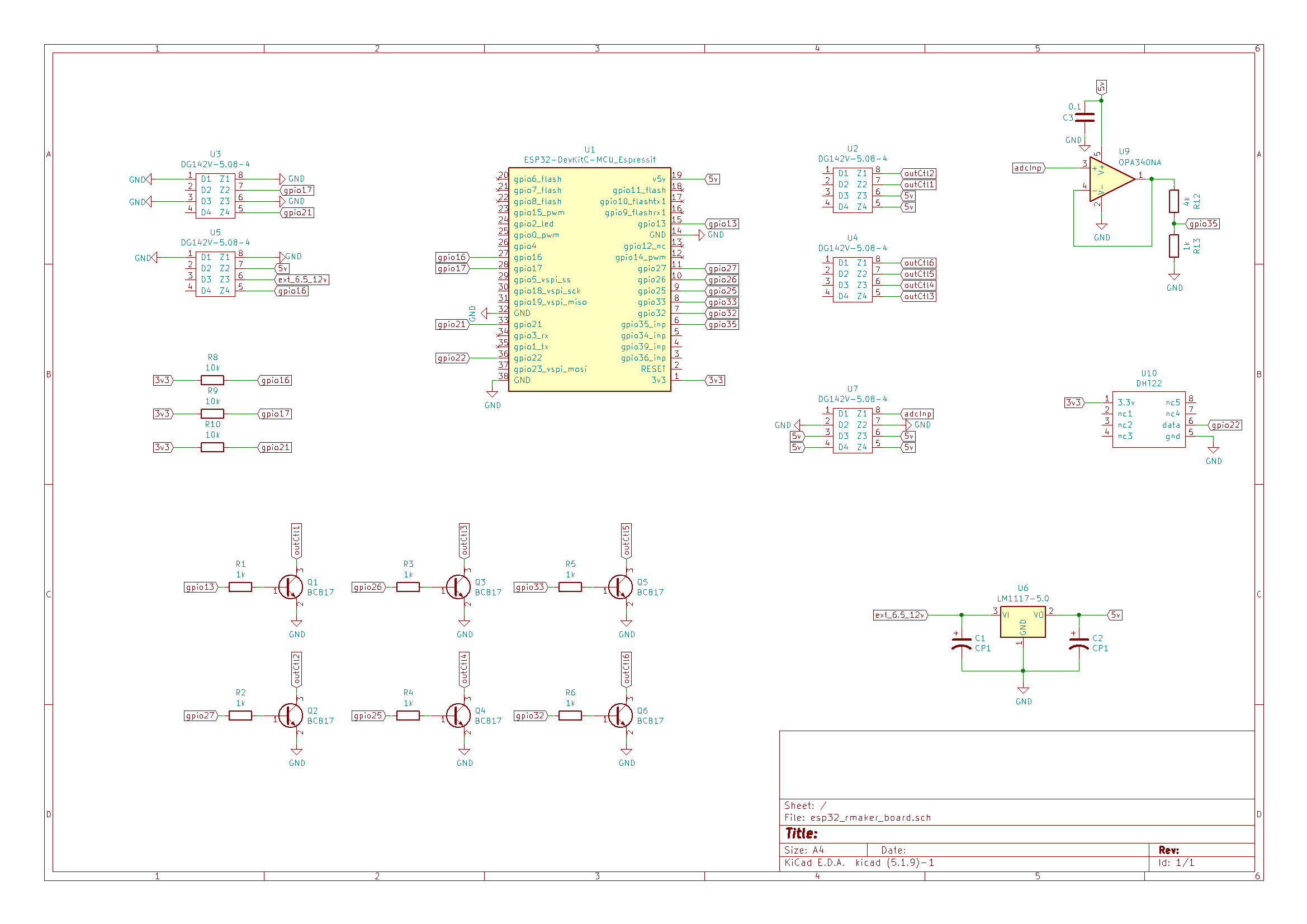
Rmaker is open source Rain Maker ready home automation controller. This board includes:
- ESP32 DevKit.
- 6 buffered open collector interfaces for switch control.
- 3 pull-up input interfaces for push buttons or dry electrode or other 1-pin digital sensors (like Hall-sensor).
- Onboard DHT-22 thermometer.
- 1 pre-conditioned ADC input for water pressure or similar sensor.
- Firmware examples based on Espressif code can be found Here








